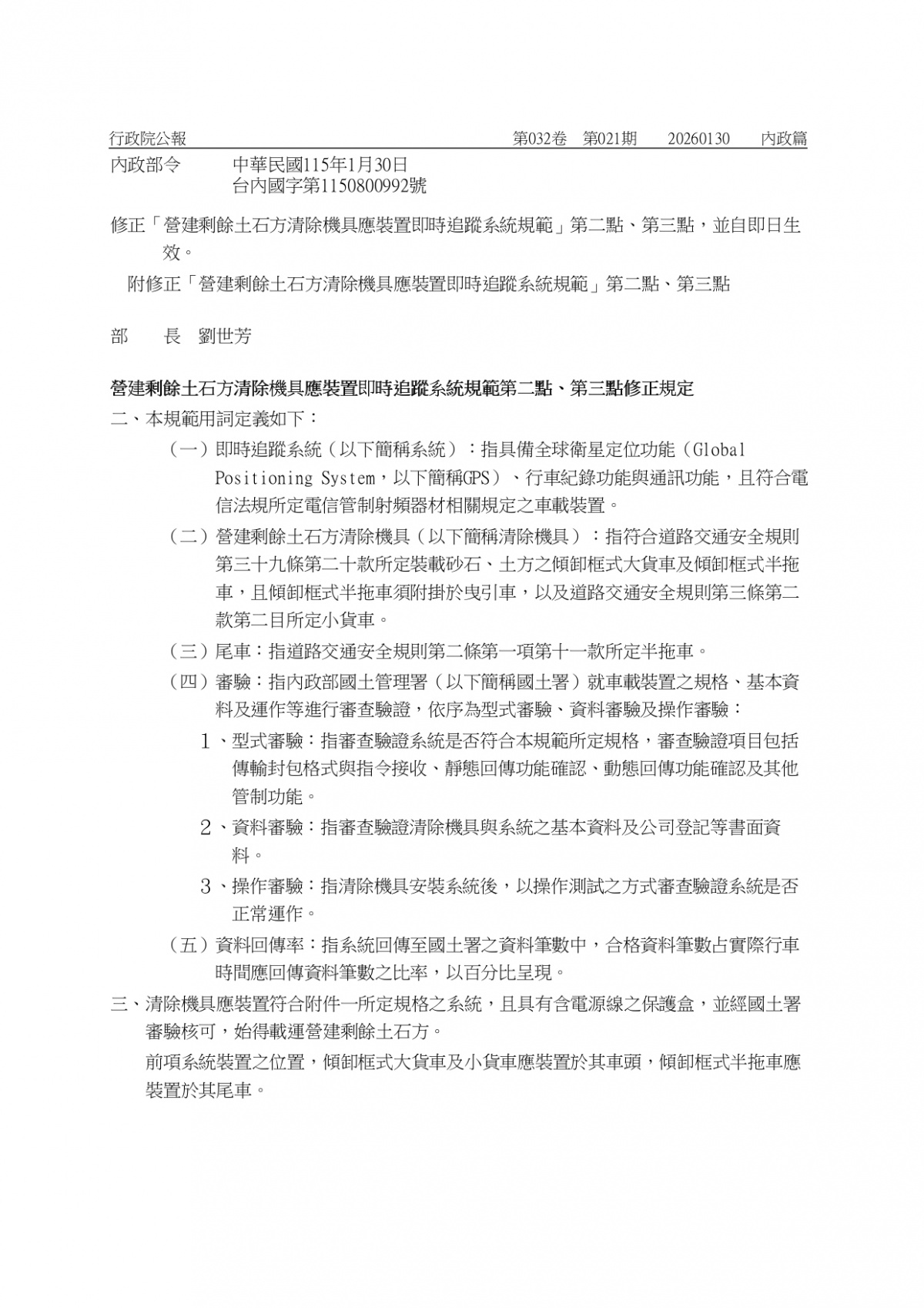
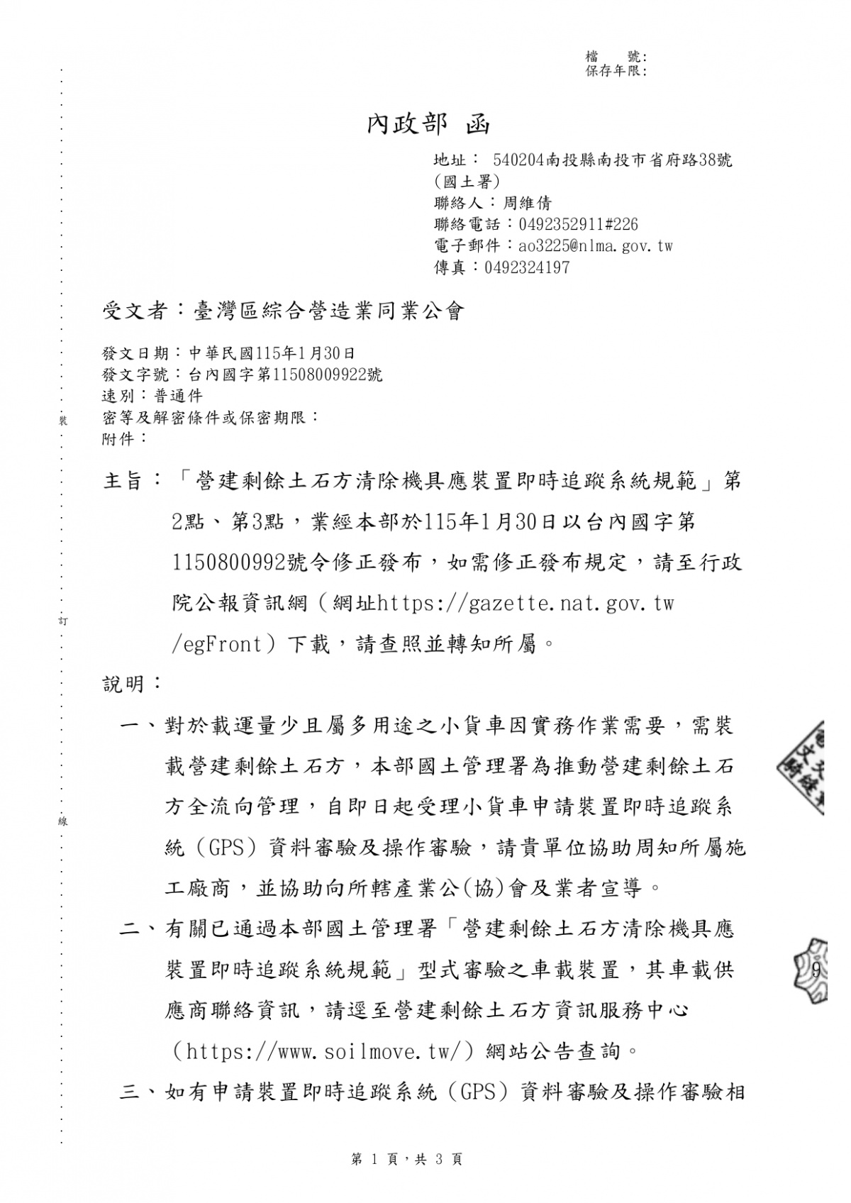
有關「營建剩餘土石方清除機具應裝置即時追蹤系統規範」第2點、第3點,業經本部於115年1月30日以台內國字第1150800992號令修正發布

2026-02-03
檔案下載

內政部 115.1.30  台內國字第11508009922函

有關「營建剩餘土石方清除機具應裝置即時追蹤系統規範」第2點、第3點,業經本部於115年1月30日以台內國字第1150800992號令修正發布,如需修正發布規定,
請至行政院公報資訊網(網址:https://gazette.nat.gov.tw/egFront)下載