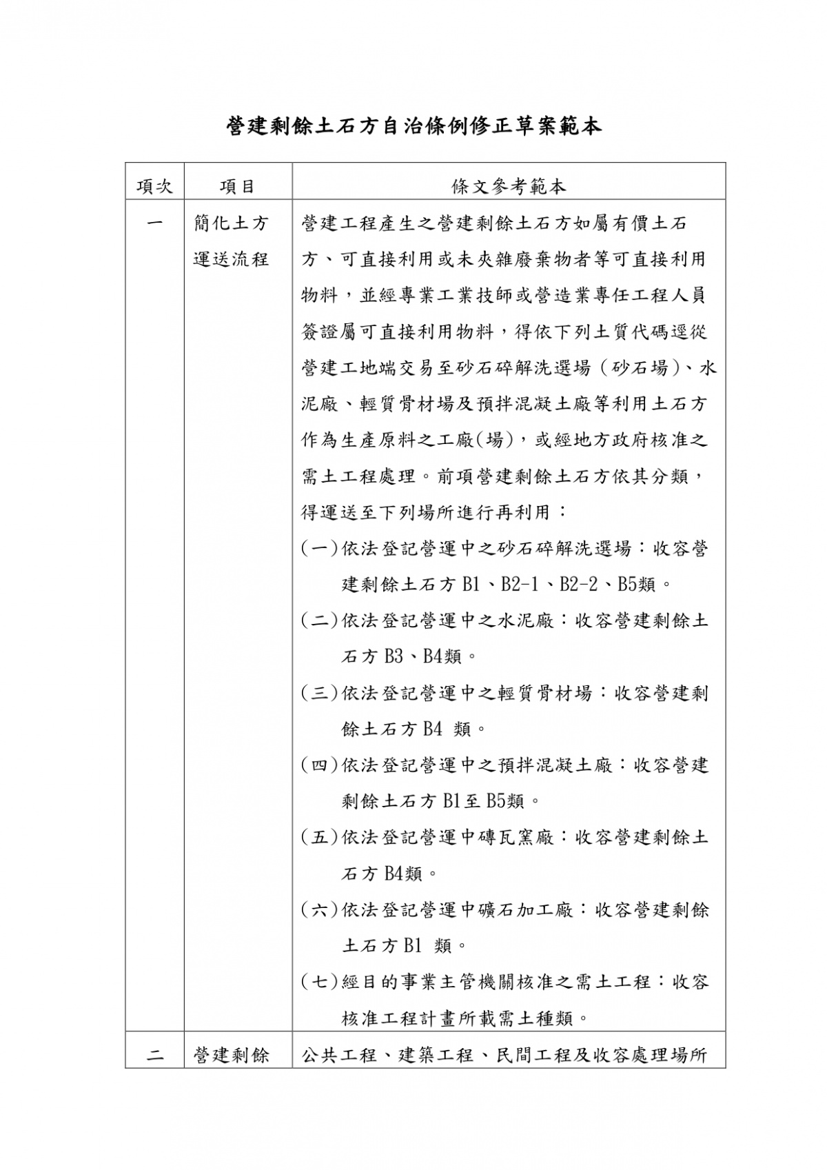
有關為簡化營建剩餘土石方運送機制及加速並強化營建剩餘土石方去化與管理,請依說明辦理

2026-01-30
檔案下載

內政部 115.1.27 內授國營字第1150801128號函

有關為簡化營建剩餘土石方運送機制及加速並強化營建剩餘土石方去化與管理,請依說明辦理,詳如說明