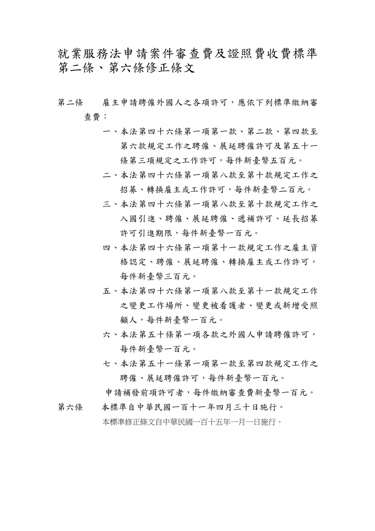
勞動部於中華民國114年12月31日以勞動發事字第1140521091A號令修正發布「就業服務法申請案件審查費及證照費收費標準」第2條、第6條修正條文
2026-01-22
檔案下載

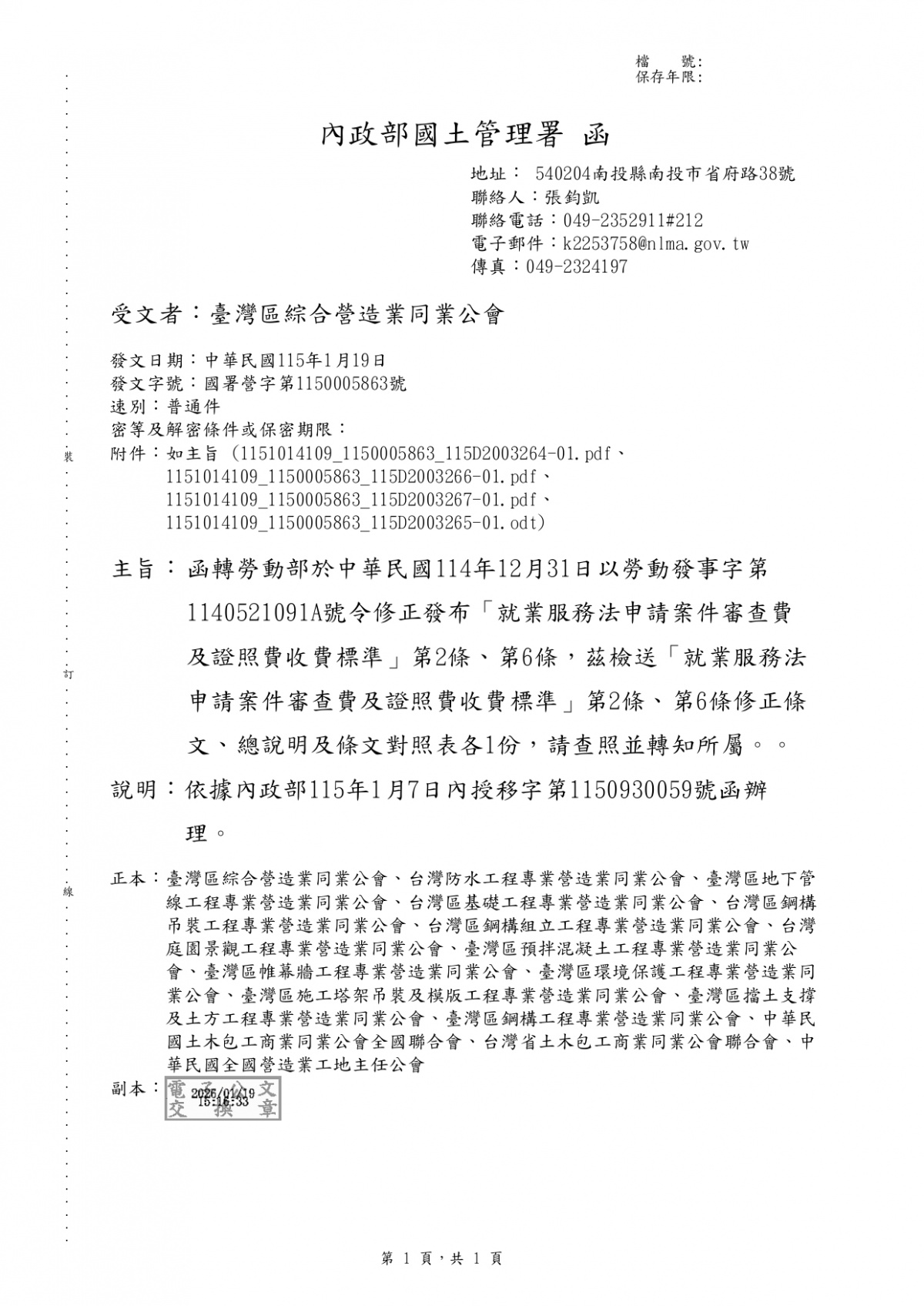
內政部國土管理署 115.1.19 國署營字第1150005863號函
函轉勞動部於中華民國114年12月31日以勞動發事字第1140521091A號令修正發布「就業服務法申請案件審查費及證照費收費標準」第2條、第6條,茲檢送「就業服務法申請案件審查費及證照費收費標準」第2條、第6條修正條
文、總說明及條文對照表各1份