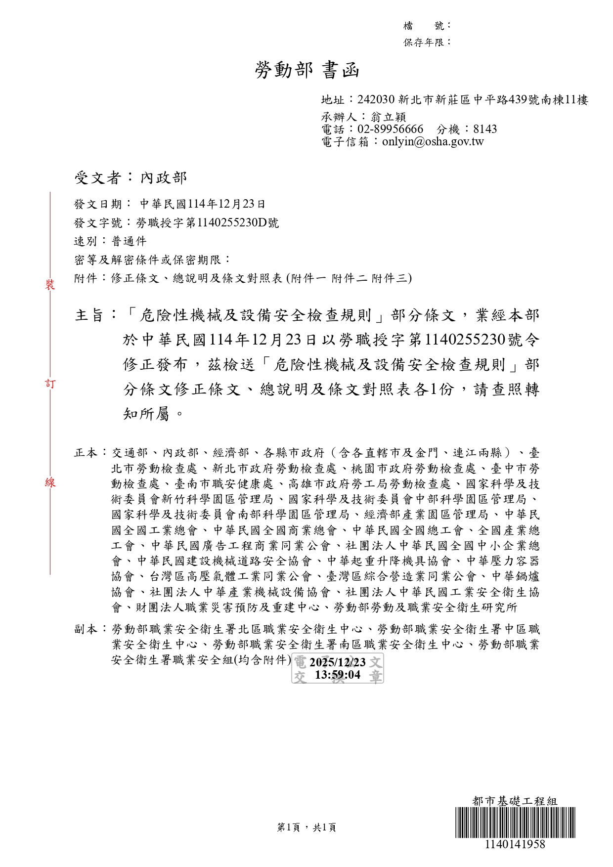
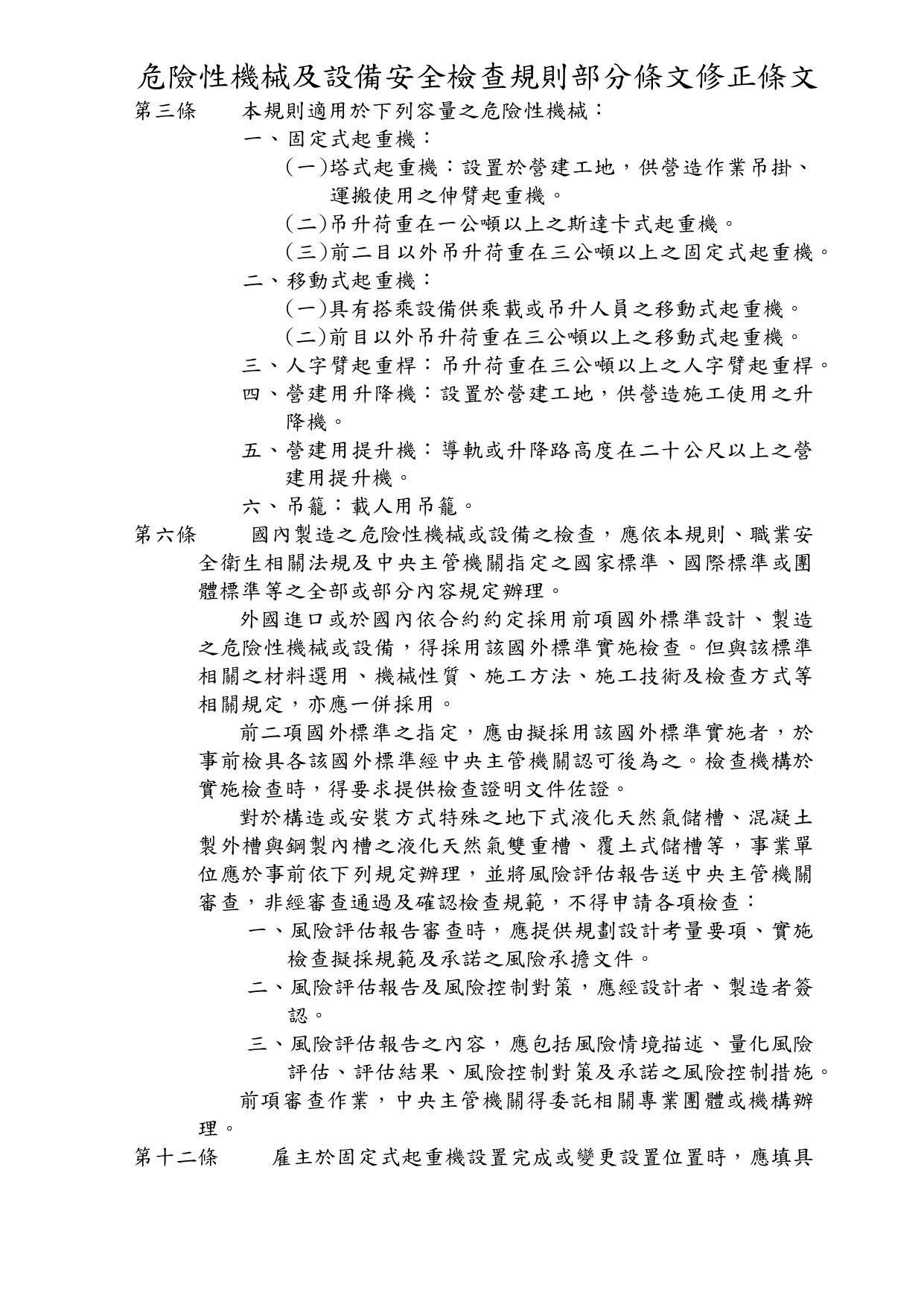
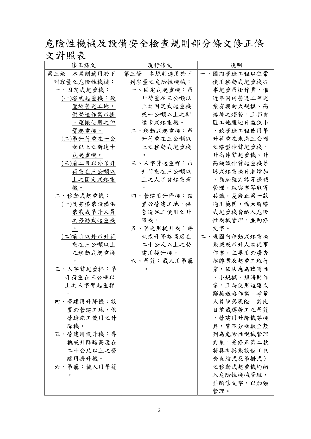
勞動部於中華民國114年12月23日以勞職授字第1140255230號令發布修正「危險性機械及設備安全檢查規則」部分條文

2026-01-08
檔案下載

內政部國土管理署 115.1.2  國署營字第1140143205號函

轉知勞動部於中華民國114年12月23日以勞職授字第1140255230號令發布修正「危險性機械及設備安全檢查規則」部分條文