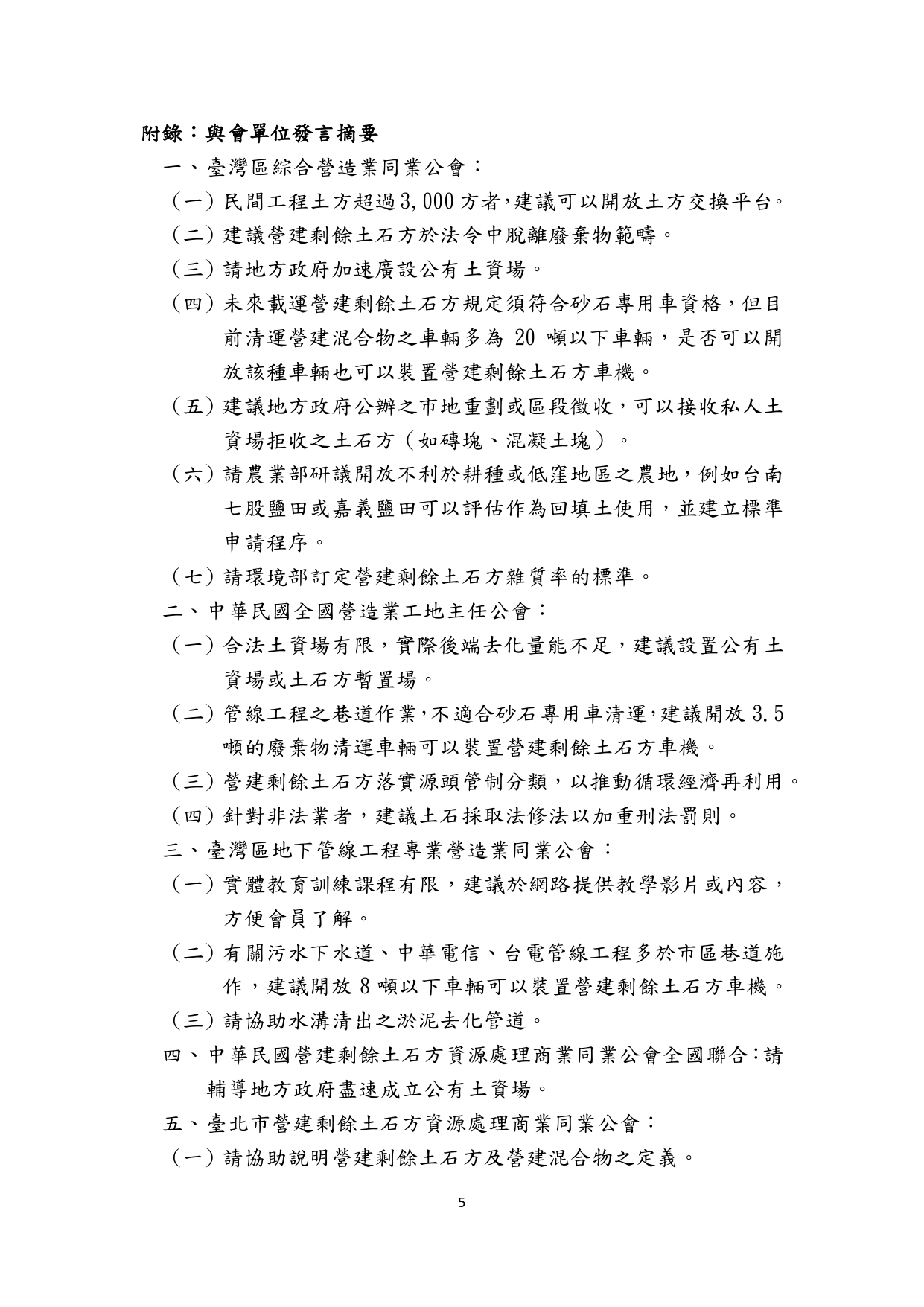
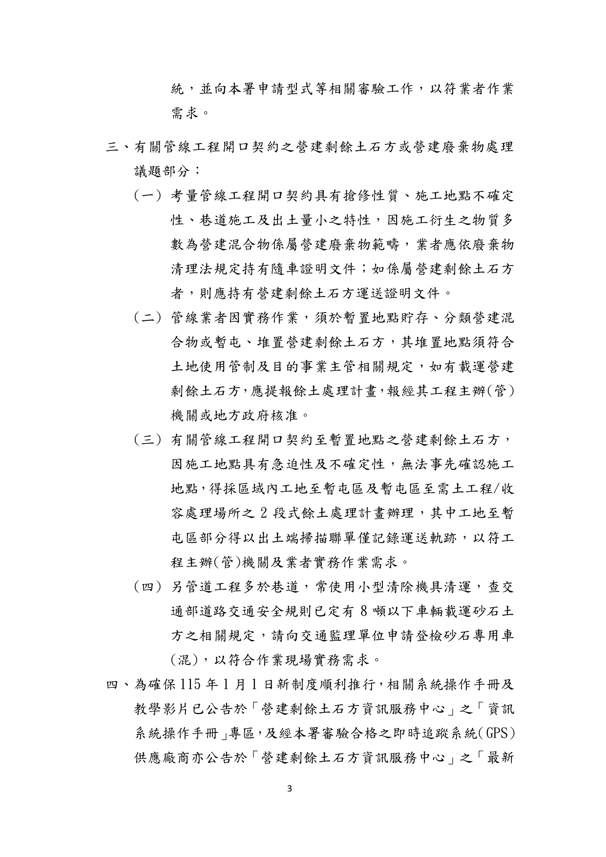
國土管理署114年12月4日召開「營建剩餘土石方全流向管理整備情形產業座談會」會議紀錄1份

2025-12-19
檔案下載

內政部國土管理署 114.12.16  國署營字第1141239185號函

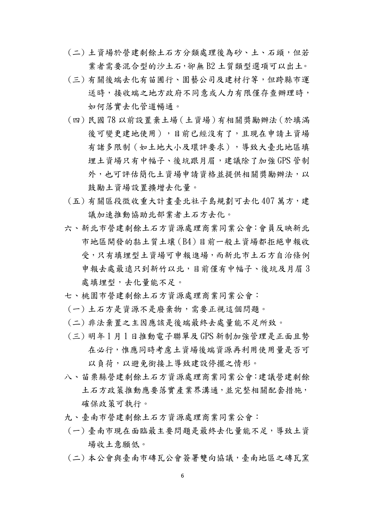
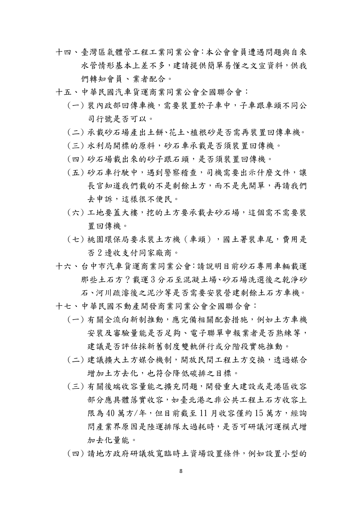
檢送內政部國土管理署114年12月4日召開「營建剩餘土石方全流向管理整備情形產業座談會」會議紀錄1份