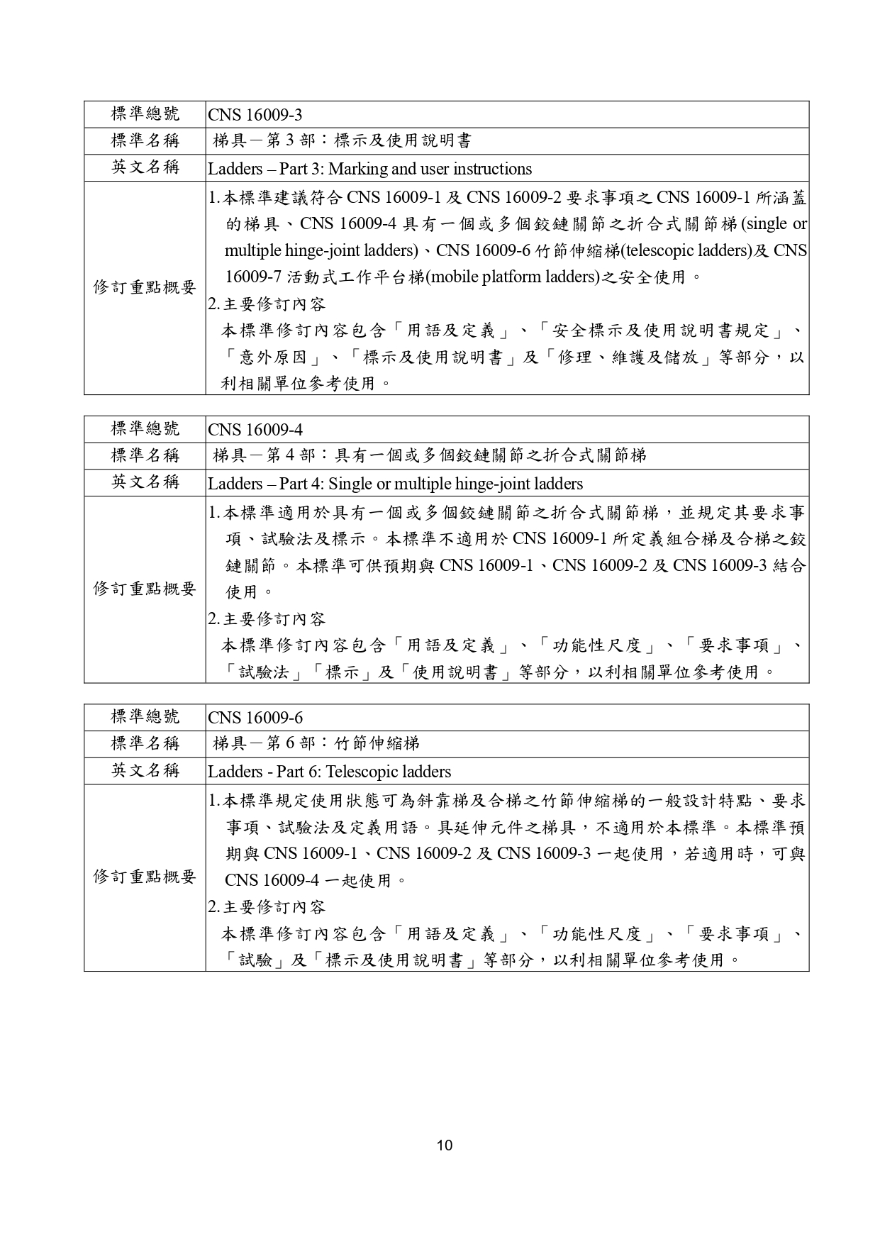
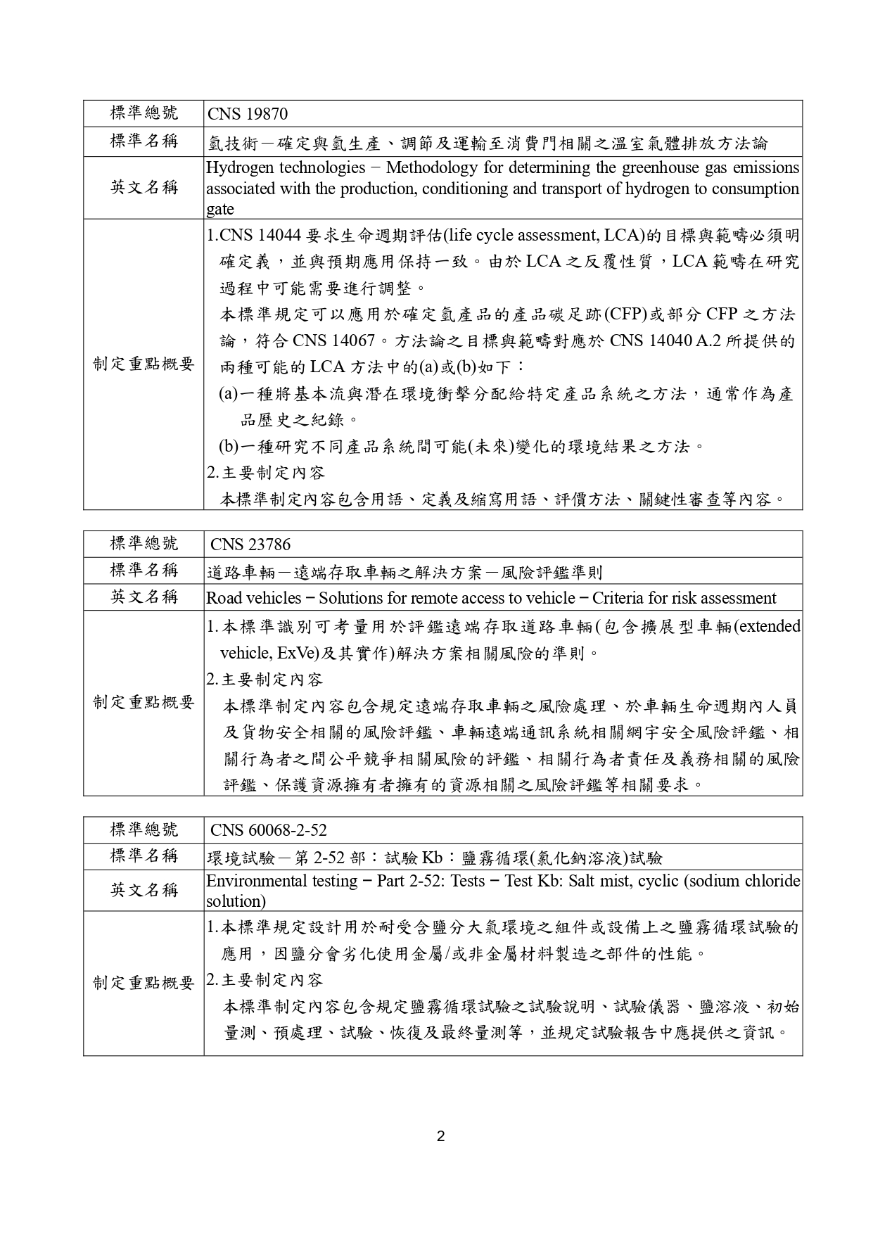
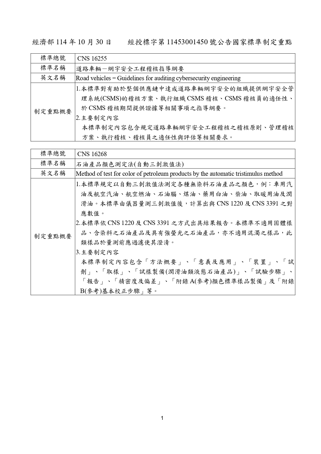
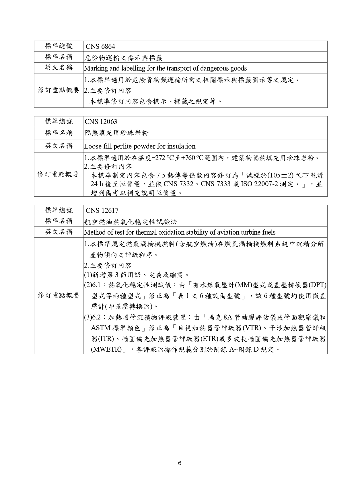
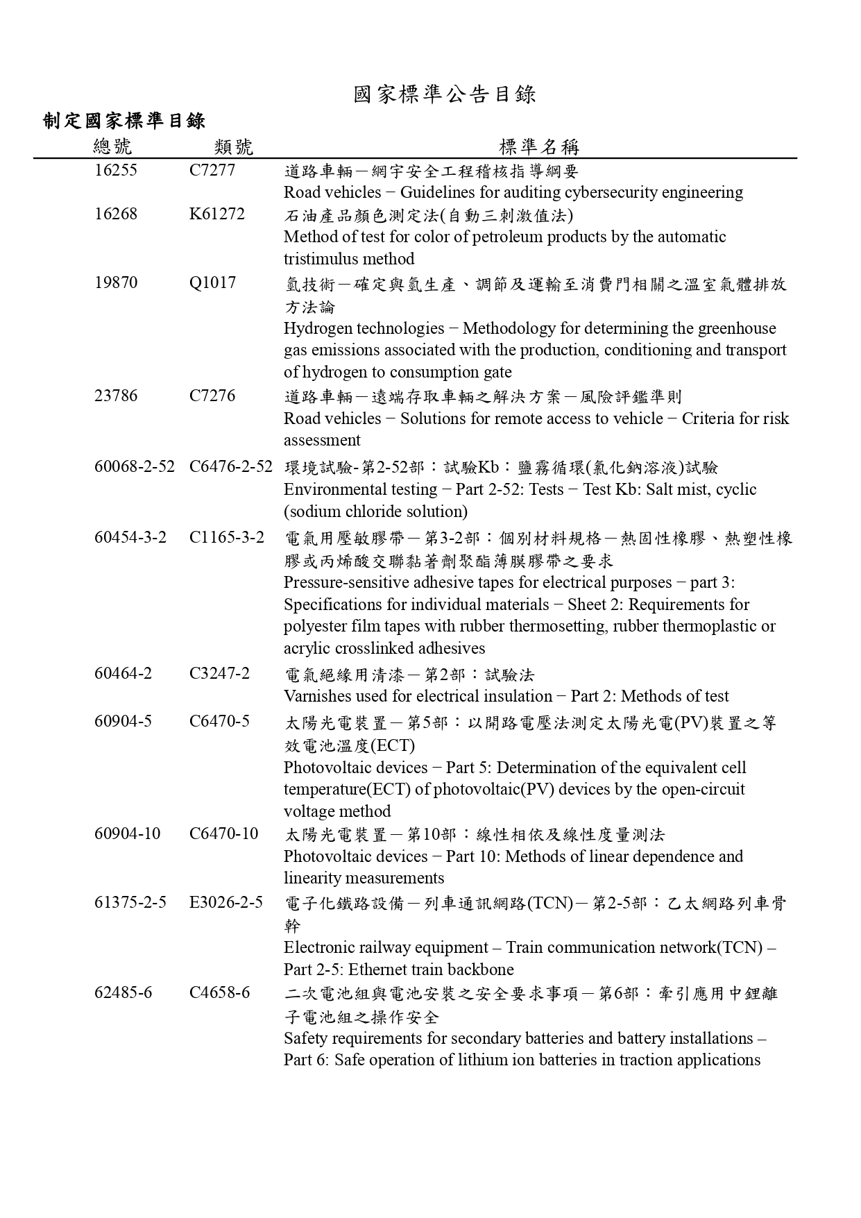
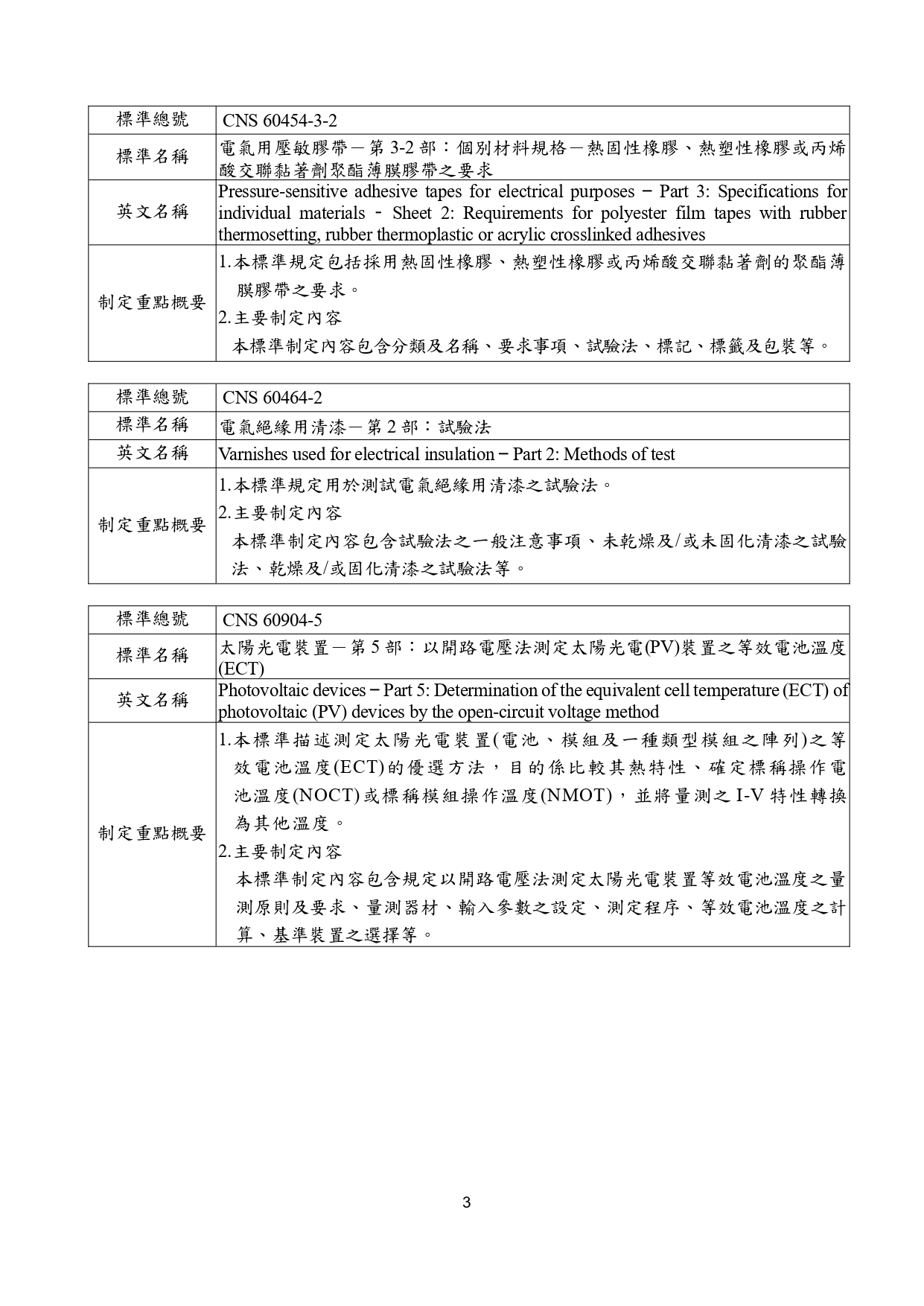
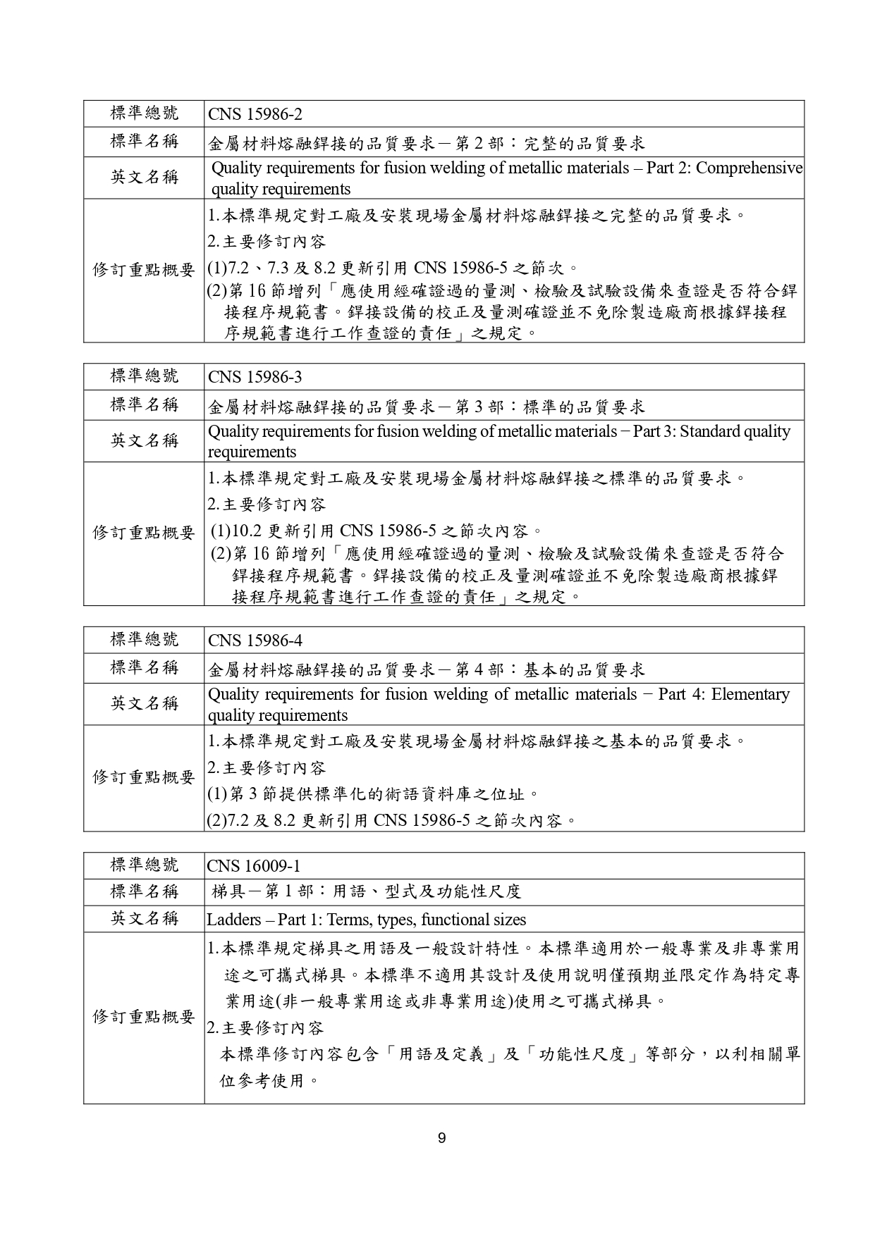
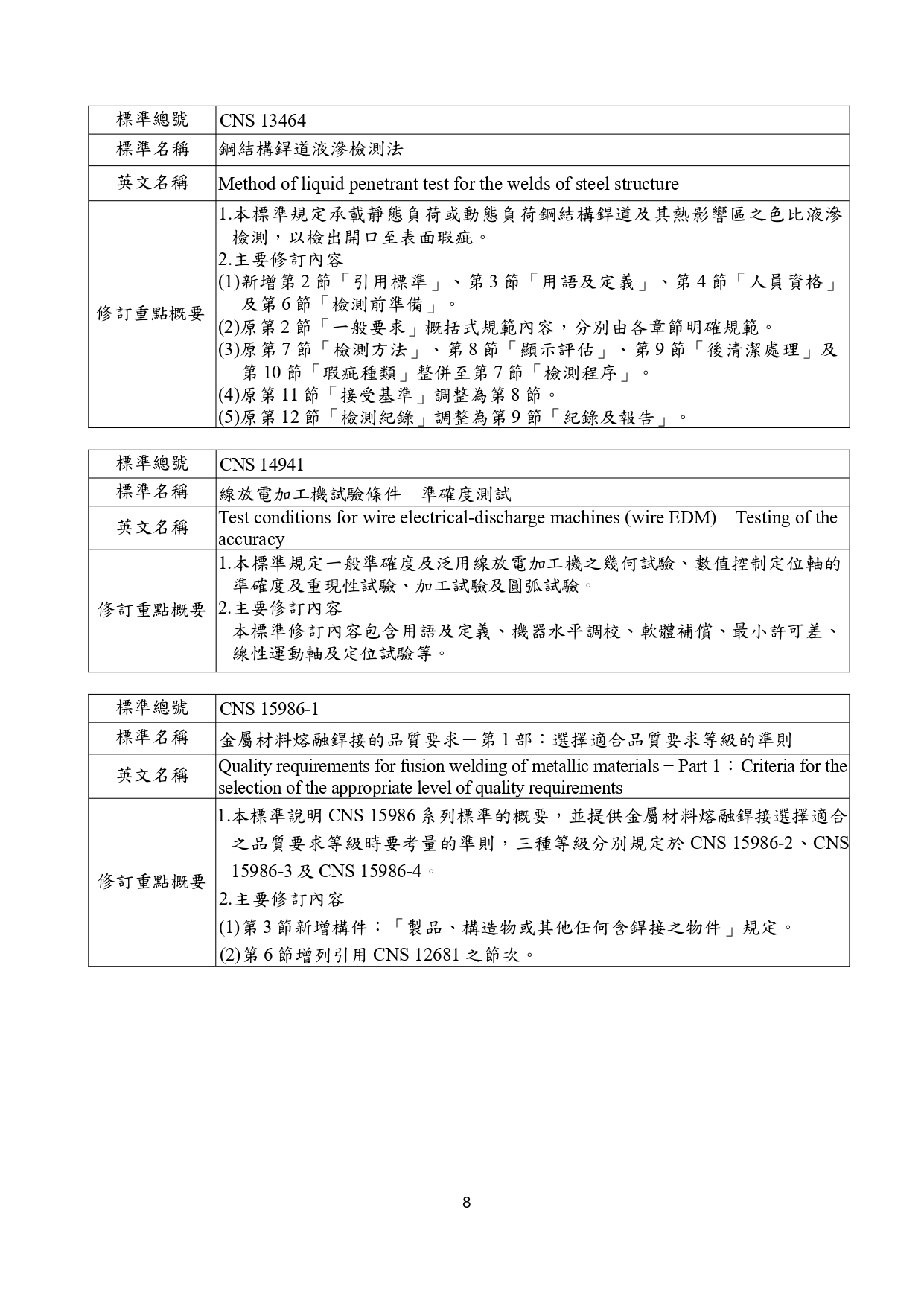
經濟部114年10月30日經授標字第11453001450號公告國家標準(含制定及修訂重點,如附件)

2025-11-25
檔案下載

經濟部標準檢驗局 114.11.18  經標標準字第11420020320號函

檢送經濟部114年10月30日經授標字第11453001450號公告國家標準(含制定及修訂重點,如附件)